返回当前位置:乐动(中国)一站式服务平台 / 产品中心 / 无刷系列 / 无刷电机驱动器
在线咨询订购热线:0755-23001035
我们为您推荐最适合匹配的电机和驱动
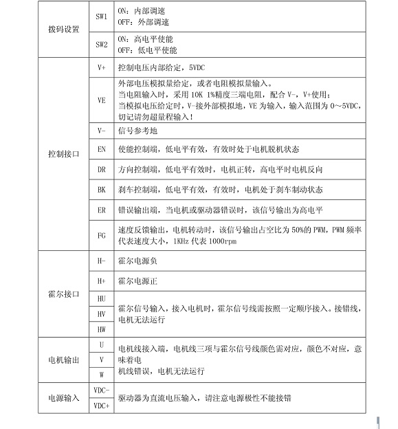
采用汽车级高可靠高性能 ARM 作为 MCU,采用独特的控制算法而 实现的低压直流无刷驱动器。适用于功率在 500W 以内低压直流无刷电机。该产品转速 平稳,抗负载波动强,出力大,集成过压、欠压、过流、堵转等多种保护方式,具有体 积小、发热低、可靠性高、寿命长、易于使用等特点。适用于工业机器人、车床设备、 医疗等各种行业。
供电电压:20~60VDC 持续电流:10A
堵转电流:25A 驱动方式:方波驱动
采样方式:单电阻采样 速度控制:电阻、电压模拟量控制
适配电机:500W 以内低压直流无刷电机
参数设定:通过调试接口可设定电机极对数,堵转电流,更高转速等参数
闭环稳速,大负载时电机仍能保持转速
低发热、大功率、稳定、可靠,高性价比